国商标法实施条例规定,使用注册商标,可以在商品,商品包装,说明书或者其他附着物上标明"注册商标"或者注册标记,注册标记包括(注外加○)和(®),注册商标是指经使用商标人按照法定手续向国家商标局申请注册,经过审核后准予核准注册的商标。
广州商标注册:https://www.yyjt360.com/shangbiaozhuce

注册商标与企业字号使用案例刍议 注册商标使用在同一行政区划同一行业的多家企业名称字号上是否可行?有人可能会有这样的观念,即取得了商标注册权后该商标除了可以用在申请的...

如何提高以企业名称申请注册商标的成功率? 企业名称,是一个企业展示给消费者的第一印象,也是一个企业有别于其他企业的明显标识。作为一名企业经营者,理所当然的会想把企业...

个人怎样注册商标? 80%的老板都知道,商标注册主体只能是企业或者个体工商户(港澳台可以个人),如果你是个人,就得想办法往其中一方面靠拢,注册企业门槛不低,所以个体户便...

商标注册成功率低,怎么办? 在9月2日举行的第十届中国知识产权年会(杭州)上,有专家提到,我国的商标申请量在2018年为737.1 万件,注册申请量连续16年名列全球商标申请量第一。...

商标注册100%成功?根本不可能! 经常有客户问小万:能否确保我的商标一定能注册成功?某某公司都能保证100%注册成功。在这里,优业集团想说:商标注册是不可能保证100%成功的,其...

商标注册遵循一类一标,但每类可免费选10个小类! 商标注册是企业很重要的知产布局,对于初创企业也不例外。 由于商标法规定一类一标的注册原则,要想全面保护企业商标,最好的...

商标注册后护企知识产权教您如何使用 虽然很多商家或者企业已经知道商标的重要性,是商家或者企业发展不可缺少的环节之一。 但是不少的商家或是企业的知识产权意识还是比较薄...

商标注册申请的要求都在这儿了! 在互联网时代,企业价值正经历着从有形资产到无形资产的转变,商标战略逐渐成为提高企业核心竞争力的重要战略之一。拥有并维护好商标,有利于...

商标注册为什么不能选择低价? 当你想去注册一枚商标的时候发现自己注册实在麻烦,所以想着找一个代理机构帮自己解决,然而选择又是个麻烦事,市场价格参差不齐最后思来想去还...

企业商标注册保护注意事项! 商标是区分不同商品或者服务来源的标志,是企业无形资产和知识产权的重要组成部分。现在激烈的市场竞争中,商品价格优势已经逐渐被品牌价值优势所...

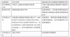
广州商标注册详细流程解读 商标注册是商标使用人取得商标专用权的前提和条件,只有经核准注册的商标,才受法律保护。商标注册原则是确定商标专用权的基本准则,不同的注册原则...

企业商标注册的步骤有哪些? 现在很多生产制造业都开始注册商标,这样不仅是对自己的商标版权的保护,同时也是对自己产品的一种保护,让自己的产品有属于自己的特定标志,公司...
订单提交后,10分钟内,我们将安排工作人员和您联系!
广州优业财务
联系人:广州工商注册
热线:13360558809
官网:www.yycw.cn
地址:广州市白云区天健创意园9栋4楼403-411房
